腾讯云如何解绑定经销商?
1、联系原有经销商,申请解绑定。
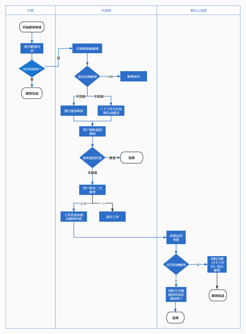
2、如果原经销商联系不上,或者不同意,可采用工单方式申请解绑。流程如下

提交工单的路径:




重新绑定我司腾讯云渠道:
点击:https://partner.cloud.tencent.com/invitation/18140140005f9918d01cb72

1、联系原有经销商,申请解绑定。
2、如果原经销商联系不上,或者不同意,可采用工单方式申请解绑。流程如下

提交工单的路径:




重新绑定我司腾讯云渠道:
点击:https://partner.cloud.tencent.com/invitation/18140140005f9918d01cb72


手机扫一扫添加微信

购买咨询
微信扫一扫
咨询电话4000144014
客户经理电话15313800931
Telegram
@ChinaCloud
打开微信,点击右上角"+"号,添加朋友,粘贴微信号,搜索即可!